国祯环保再次荣登安徽省节能环保产业“五个一百”推介目录
颁布日期:2017-07-11 浏览次数:21188
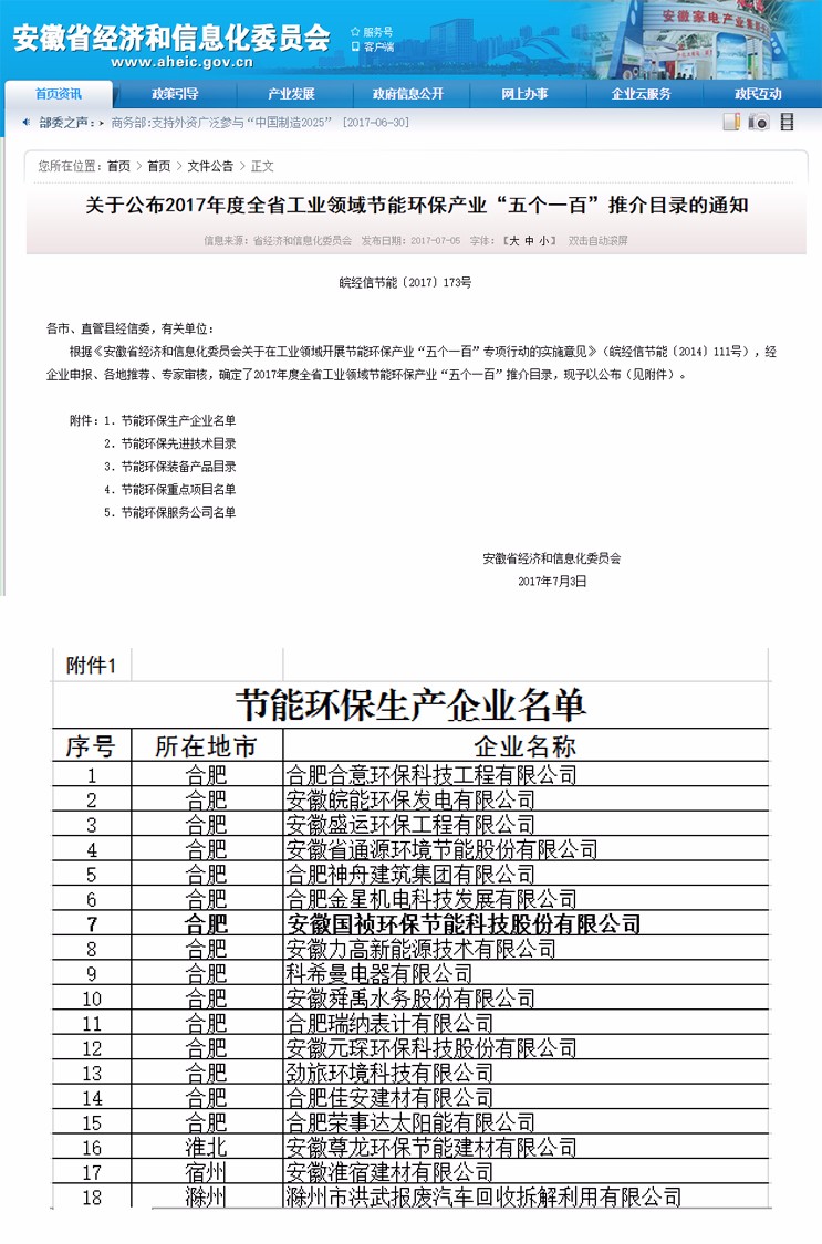
7月5日,,,,,安徽省经信委颁布了2017年度全省工业领域节能环保产业“五个一百”推介目录,,,,,国祯环保再次荣登“五个一百”推介目录。。。。。
“五个一百”是省经信委在全省工业领域滚动执行的专项行动,,,,,即“壮大100户节能环保出产企业、推介100项节能环保先进技术、推广100种节能环保设备产品、执行100个节能环保沉点项目、造就100家节能环保服务公司”,,,,,以推动我省节能环保产业健全急剧发展。。。。。
国祯环保作为2015年、2016年安徽省工业领域节能环保产业“五个一百”入选企业,,,,,2017年通过企业申报、区市推荐、专家审核,,,,,因其主题技术显著、成长性好、带头力强蹬着势,,,,,再次入选2017年度全省工业领域节能环保产业“五个一百”推介目录,,,,,充分展示了国祯环保在全省节能环保产业中科延注技术、创新、市场等全方位确当先实力。。。。。
安徽经信委布告链接地址 >>
http://www.ahjxw.gov.cn/info_view.jsp?strId=14992468910195373

